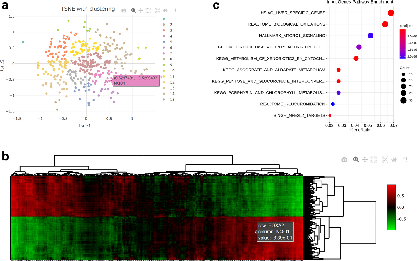
Fig. 5
From: Correlation AnalyzeR: functional predictions from gene co-expression correlations

Analysis of the NRF2 pathway (“NFE2L2.V2” MSigDB gene set) in bone cancer using Topology mode. a Interactive TSNE plot representing each member of the NRF2 pathway with their de novo subgroups as determined by hierarchical clustering. The location of NQO1 within TSNE space is highlighted and is a component of cluster 7. b Interactive heatmap of the top 1500 correlations by variance between the members of the NRF2 pathway with NQO1′s position highlighted. Color bar represents Pearson correlation values. c Gene set over-representation analysis of the NRF2 pathway. P adjusted values calculated via Benjamini–Hochberg correction of over-representation p values