Fig. 2
From: The regulatory pattern of target gene expression by aberrant enhancer methylation in glioblastoma

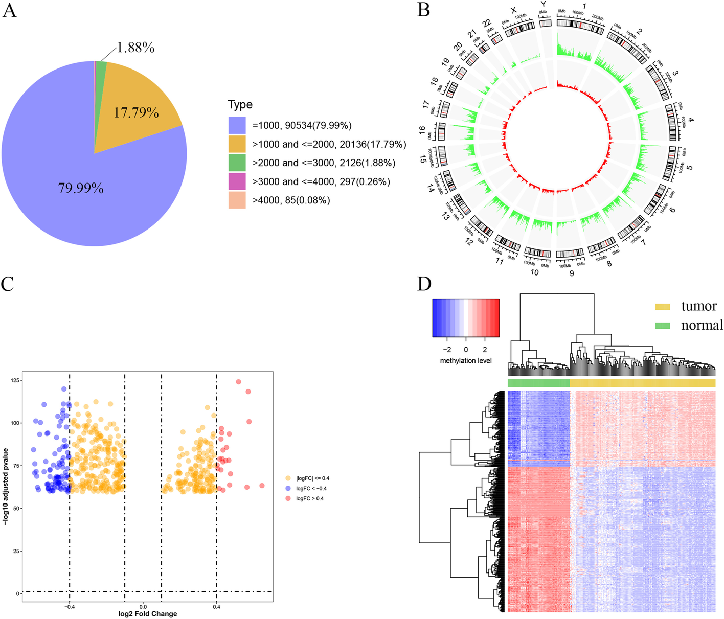
The DNA methylation pattern of enhancer region in GBM. A The pie chart shows the proportions of DMERs length. DMERs differential methylation enhancer regions. B A circos plot showing genomic regions that are significantly hypomethylated (37,818 regions, in green) or hypermethylated (7024 regions, in red) in the tumor group as compared to non-tumor group. C The volcano map shows the top 500 DMERs of significant difference. DMERs differential methylation enhancer regions. D Unsupervised hierarchical clustering analysis of the top five hundred DMERs with significant difference in GBM. On the x-axis, yellow represents the GBM samples and green represents the normal controls. The y-axis represents DMER. DMERs differential methylation enhancer regions